遍布中国的一千多家监狱、劳教所的几百万现代奴工,日日夜夜在最恶劣的工作环境中,从事着有损健康甚至危及生命的工作;那些感染了结核病、皮肤病、肝炎、性病等传染病的在押人员得不到有效的隔离与医治,仍被迫继续生产劳作,从儿童玩具到床上用品,从时装到内衣,从化妆棉签到牙签、卫生筷……,伪劣、有毒和被病毒污染的奴工产品被销往世界各地,进入千家万户。
在中共对法轮功的灭绝政策的驱使下,监狱、劳教所更企图用超极限的苦役、酷刑来磨蚀和摧残法轮功学员的身体和意志,以达成逼迫他们背弃“真善忍”信仰的目的,同时也最大限度地榨取他们的血汗。仅从明慧网就可检索出五千多篇发生在几乎遍布全国所有的省、直辖市和自治区的相关案件报道,而这也仅是冰山一角,在中共的血腥封锁和欺骗宣传下,不知还有多少罪恶仍被掩盖和隐藏。
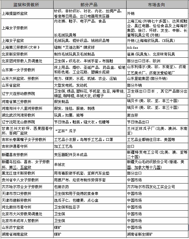
![]() 部份法轮功学员被迫参加制作的奴工产品一览 |
中共用经济繁荣的假相和廉价商品的贸易武器,来诱惑一些国家的政府和公司漠视正在中国发生的对法轮功“真善忍”信仰团体的迫害,甚至助纣为虐,也欺骗不明真相的公司和民众在与之合作或购买奴工产品时,无意中参与了中共践踏人权和迫害正信的罪恶。
* “国际化”都市上海监狱劳教所里的血腥奴役
在上海这个“国际化大都市”、中共向世界展示“人权最好时期”的橱窗,在那些外表花团锦簇、绿草如茵的监狱、劳教所里,却建有大量违反人权和世界贸易准则的生产工厂,大批现代奴工被强制在生产流水线上拼命劳作。为躲避国际卫星监测,监狱、劳教所采用全封闭货车运输原料和成品,这里货车的出入频度不亚于上海的普通大型企业。
这些奴工完不成劳动定额则不能睡觉,被罚延期关押、电击惩罚也是常事,甚至还出现奴工排队挨电击受罚的场面,几个狱警同时用最多八根高压电警棍去电击一个奴工的头部和背部,常有人因承受不住暴虐而自杀。狱警叫嚣:“监狱就是劳改产品出口基地,误了出口合同,你们就别想活着出去!”

![]() 高墙耸立的上海女子监狱后视图。该监狱以加工外销长毛绒玩具、棍针织品、绒线织品为主,与之合作的主要厂家有:上海海欣玩具有限公司、CE玩具有限公司等 |
被“誉为”“百年老监”的上海提篮桥监狱,始建于一九零一年,后经陆续扩建、改建,现有十几栋建筑。因“建筑精良,规模宏大”,曾号称“远东第一监狱”。这里广种花草,投下巨资建监狱博物馆欺骗世人,令世人难以想象这花园般的监狱却是座人间地狱。
![]() 上海提篮桥监狱布局示意图 |
其中的四监区是一家掩藏在电网高墙下的出口服装加工厂,生产各类针织和非针织衫、衬衣、内衣等,对外称“申江服装厂”,许多拿着订单的外贸公司直接就到此加工。零一年该厂犯人每天工作十五小时以上,给华东六省一市的警察赶制警服。据上海监狱管理局、劳教局的内部报刊《大墙内外》报导,该厂配有先进的进口设备,已形成年产各类服装四十万件的生产能力,二零零五年产值五百八十八万元、利润四百八十四余万元。
一监狱区正在大量生产各种出口电器用的变压器,主要为电脑、家用电器及其它电子工业产品配套;二监区原是关押死刑囚犯之所在,不放弃信仰的法轮功学员也被在此单独隔离囚禁,这里主要包装外销的香皂、肥皂等日用品;十监区包装、生产各种丝巾、手帕等出口丝绸产品;六、七、八监区也建有生产流水线。
狱方制定了迫害法轮功学员的刺激政策:每“转化”一个学员,逼其签放弃修炼的“保证书”、“悔过书”,狱警可得奖金四千元;一年内“转化”三至四个学员就可分住房、提干。为此,狱警不择手段迫害学员,甚至以减刑、减劳动定额来驱使普通刑事犯人做“包夹”,协从监控、摧残学员。
认为信仰“真善忍”无罪、不接受奴役的法轮功学员,被单独囚禁在只有三点三平米的“囚笼”中,被迫每天坐在象短棍似的“窄凳子”上十五个小时,不准闭眼、不准动。如不认“罪”,就长年累月的坐下去。很多人臀部大面积溃烂,浸透了血水的内裤和皮肉粘在一起,每次脱下内裤的时候,都会生生的撕下一片皮肉。狱警企图用这阴毒手段来摧垮他们的意志。
许多法轮功学员以绝食抗议非法迫害。其中,中国奥林匹克化学特等奖及数学一等奖获得者瞿延来,从入监的第一天起就绝食绝水,已持续近五年。狱警用野蛮灌食方式折磨他,故意将插管在其胃里乱戳,致使他胃大出血四个多月,还把他在水泥楼梯上拖上拖下,使其双腿被磨得鲜血淋漓,露出白骨;周斌被恶警指使“包夹”猛踢下身,猛踩脚关节,生殖器及关节都严重受伤;熊文旗、杜挻等学员长期被捆绑在刑床上灌食,造成食道大出血、四肢肌肉严重萎缩;张一明被强迫长时间头顶便桶罚站,还被将头按进便桶……。
上海第三劳教所更把不转化、不服从奴役的法轮功学员集中到青浦医院,二零零三年十月,陆幸国被在一小时内活活打死,遗体面目全非,嘴唇皮没了,牙没了,颈上都是血;郭锦富被同时用五根电棍电击致大小便失禁……。
* 国际品牌背后的血腥奴役
新疆天山毛纺织股份有限公司是中国纺织行业第一家中外合资企业,由乌鲁木齐天山毛纺织公司、香港天山毛纺织有限公司(香港半岛针织有限公司、日本东洋纺丝工业株式会社)、香港国际棉业有限公司等合资兴建,九八年成为上市股份制企业。公司引进日本、德国、意大利等国的技术和设备,由日本和香港专家指导,目前可年产二百万件羊绒衣,产品远销香港、美国、加拿大等十几个国家和地区。
九十年代以来,天山毛纺为提高国际竞争力,与新疆各监狱劳教所进行肮脏交易,在新疆乌拉泊劳教所、女子劳教所、昌吉劳教所、第三监狱和第五监狱都建有毛衣车间。九九年中共迫害法轮功以后,新疆各地的法轮功学员被大量绑架,成其重点奴役对象。


天山毛纺公司极力掩盖罪恶,竟被中国工商管理局认定为驰名商标,零二至零五年间被大陆商品质量监督检验检疫总局评为“产品质量免检企业”,并骗取IQNET国际认证,为TSE、BANANA REPUBLIC、NEIMAN MARCUS、HOLT RENFREW、PORTS、MINIMUM、BON GENIE、TUTTI COLORI、ESPINA、CREAM、ANIVEE F.、SON JUNG WAN、FRENCH CONNECTION等十几个国际知名品牌做贴牌生产,其中BANANA REPUBLIC的年订单就曾在二十万件以上。
天山毛纺公司接到订单后,就转到劳教所、监狱生产。狱警为牟取暴利,常强迫在押人员连续不睡觉的加班,每天只准他们在毛衣案子上趴一会。好多人经常连续十天半月的每天工作二十个小时以上,累得双腿浮肿。车间到食堂仅二百米,狱警都常常不给奴工去吃早饭的时间,就提桶稀饭到车间让他们吃完立即干活。奴工成了“全自动织衣机”,干不动时被毒打一顿又被迫“照常运转”了。
狱警对法轮功学员比刑事犯人更狠毒,他们强制学员白天干超重体力活,晚上整夜缝毛衣,以从精神和肉体上拖垮学员,逼他们背弃信仰。学员打瞌睡时,“包夹”犯人就用长针和剪刀扎、用砖块砸其前胸、后背。若完不成定额或出错,就会被狱警扒光衣服,铐在暖气管上,在脖子、腋下、下身、口腔及耳部等敏感部位猛烈电击,同时还被延长刑期。每当有关部门来检查,狱方怕法轮功学员揭露真相,总是事先将他们关进地下室,隔离起来。
* 沾着血泪和病毒的“中国制造”
在中共的监狱、劳教所里,在押犯人和法轮功学员常年处在极其恶劣的生活环境,吃着被明令禁止食用的含强致癌物“黄曲霉”的霉变陈米,身体受到严重损害,加上严重营养不良、精神高度紧张、长期从事超强超长的苦役及缺乏防护措施,各种传染病在狱中流传,肺结核、肝炎、疥疮、性病等传染病患者,不仅得不到及时治疗,还被迫继续带着浑身的病毒病菌,在流水线上缝床上用品、给内衣贴商标、编织毛衣、制作长毛绒玩具……,直到再也起不来为止。
沈阳龙山教养院的法轮功学员在二零零一年赶制出口圣诞节蜡烛期间,从每天早七点干到下午五点,甚至加班到第二天凌晨一两点。彩色蜡里含有毒的化学原料,散发出刺鼻的香味,很多人四肢无力、脸色苍白、头痛、恶心厌食,甚至出现休克;学员被迫用有毒的透明胶水粘贴包装蜡烛的塑料盒,手指溃烂,皮肤常被粘掉在塑料盒上……;
![]() 圣诞节蜡烛 蜡烛包装盒上写的是“泰国生产” |
二零零零年冬天,沈阳马三家教养院强迫法轮功学员将非常肮脏、带血的鸡毛放在监室的洗漱小水池内漂洗,然后在室内晾干,再做成羽毛蝴蝶等工艺品销往美国,学员到深夜才能在飘满毛絮的房间里休息,没有任何保护措施,人连呼吸都很困难;
![]() 羽毛蝴蝶 工艺花卉 |
二零零三年三月,佳木斯劳教所为获暴利,承接了不法厂家的代工合同,强制在押人员用有毒胶原料制作手机套、亚麻汽车坐垫等,坑害消费者。车间里弥漫着有毒胶的呛人气味,监工的狱警实在受不了,就找技术监督局来测试,结果是:原料的致癌有毒物严重超标。从此,狱警即使在十二月的大冷天宁可待在户外也不愿进车间,却让被押人员每天加班加点的完成超高定额。好多人鼻出血、心悸、呼吸困难、眼睛红肿,身受严重损害。抵制奴役的法轮功学员,有的被恶警打得耳朵鼓膜穿孔,有的被打得上肢成紫色,有的被用鞋底抽打得眼睛失明。
北京未成年人管教所在二零零零年至零三年间,关押的一千多人中百分之七十是成年人,定额一百人的九监区关了五十名法轮功学员,年龄最大的七十二岁。在押人员被强制包一次性“卫生筷”,定额是每天一万双。为包得快、减少纸磨手,通常将一叠叠包装纸放在地上的水滩中“闷”潮,少年犯甚至将纸放在汗湿的臭鞋里“闷”,包过筷子的人都发誓以后自己决不用“卫生筷”。为省每一分钟,大家尽量不喝水避免上厕所,就这样不停的干十五小时也难完成定额。手腕整天不停转动,手指磨裂出血,坐得浑身疼痛站不起身,时刻在极度痛苦中煎熬;
贵州省中八女子劳教所二大队有个专门生产“劳保”手套的车间,所有手套的内层都是用从殡仪馆、医院和垃圾场收来的垃圾布,不做任何处理直接裁剪制成的。这些垃圾布污秽不堪,经常可见死亡通知书等物,血迹、污垢、霉斑遍布,臭气熏天,地上、床上、墙上、天花板上到处是密密麻麻的苍蝇。劳教人员被迫在毫无防护措施的情况下劳作,任凭充满细菌、病毒的尘埃、污垢灌满口鼻,沾满全身。二大队就有几十人手脚溃烂,流脓流血,有的人脚上烂出大洞,都能看见骨头;
由于痛恨狱方的超极限奴役,新疆天山毛纺公司的监狱车间里的刑事犯都故意把最脏的东西往毛衣上抹(每件毛衣最后要经熨烫整形,上面的秽物和血迹表面上看不出来),那些毛衣上带着他们最恶毒的诅咒、爬着虱子、沾着疥疮患者的脓血;上海劳教所、监狱长毛绒玩具生产车间里的刑事犯也将满腔怨气发泄到正在做的产品上,甚至故意将带有病毒、病菌的脏物吐入玩具的内胆中……
良知尚存的人怎能不为那些被迫从事如此龌龊工作的人们难过、为人性的堕落扭曲而悲哀?怎能不为那些“享用”如此劳改产品的世人感到心痛?
* 协力终止迫害法轮功 铲除中共毒瘤
近来,中国生产的伪劣、有毒产品不断在各国曝光,引发全世界的震动与关注,世人开始冷静追寻问题的根源与对策。
事实上,当中华传统的价值观和信仰被中共强力摧毁,当“真善忍”的原则被中共倾国之力从人心中抹去,当“金钱”成为国人的信仰,当人成为商品、成为奴隶、成为可供活体摘卖器官的集合体,黑砖窑童奴、血泪劳改产品、伪劣有毒黑心商品、活体摘卖法轮功学员器官……,这些超出全世界人想象力的“前所未有的邪恶”,就在被反人道、反人性、反人类的邪灵中共所挟持的国度里滋生,并在这个星球上蔓延、泛滥,令每个人都成其受害者。
如果世人纵容以“真善忍”普世价值为敌的共产极权“崛起”,漠视这吞噬人类良知、毁坏国际经济秩序的癌细胞扩散,中国以至世界会有怎样的未来?希望世人不再为中国经济繁荣的假相所蒙骗、为中共的短期利益所诱惑,认清中共的邪恶本质,了解二千四百万退党大潮已将中共恶党的根子拔出的真相,在这个历史关键时刻汇入正流,协力终止中共迫害法轮功,铲除中共这个危害人类的毒瘤,为维护正义良知尽自己的一份心力。
(待续)
English Version: https://en.minghui.org/html/articles/2007/8/5/88332.html