Advertisement


被警察劫持到养老院 湖南怀化刘玉娥遭残忍折磨

EMail 转发 打印 安装苹果智能手机明慧APP 安装安卓智能手机明慧APP
【明慧网二零二二年六月十日】(明慧网通讯员湖南报道)湖南怀化籍法轮功学员刘玉娥,二零二一年七月三十一日下午两点左右,在怀化市鹤城区红星桥附近讲真相,遭警察绑架到湖天派出所,当天被劫持到“众欣一养老”(注:一所提供医疗结合养老的服务机构)被非法关押三个半月,遭惨无人道的残酷迫害,被关铁屋子、殴打,强制灌食、灌药,强制打疫苗,吊针输入不明药物,“大”字形被锁在铁床上,扯头发、掐乳头、拔阴毛,用针头在手上、脚上、腹部等处乱扎,被迫限制通信自由,还被勒索人民币一万八千元。

刘玉娥,女,出生于一九七二年八月,湖南怀化人,在广东深圳安家,然而在中共对法轮功的迫害中被迫离婚,二零零六年元月正式修炼法轮功后不久,严重的神经衰弱、鼻炎等多种疾病全部消失,无病一身轻。她按照大法真、善、忍的标准做个好人,人变得乐观向上、热心助人,不但得到了一个健康的身体,更是心灵得到了净化。为了让更多的老百姓受益,她十几年如一日讲真相,然而招来的是被非法劳教,多次被非法拘留和投进洗脑班迫害,并被非法判刑四年等。

《宪法》规定第三十七条规定:公民人身自由不受侵犯;《民法典》第一十一条规定:自然人享有生命权、身体权、健康权;《民法总则》第一百一十条、《民法典》第一百一十条规定:自然人享有生命权、身体权、健康权、姓名权、肖像权、名誉权、荣誉权、隐私权、婚姻自主权等权利。修炼法轮功是属于信仰自由。《宪法》三十六条:公民有宗教信仰自由。任何国家机关、社会团体和个人不得强制公民信仰宗教或者不信仰宗教,不得歧视信仰宗教的公民和不信仰宗教的公民;《宪法》第三十七条:公民的人身自由不受侵犯。

怀化市“众欣一养老”对刘玉娥实施的迫害,违反《宪法》、《民法》,违反《刑法》第二百三十九条,构成绑架罪;第二百三十八条,构成非法拘禁罪;第二百四十五条,构成非法搜查罪;第二百三十四条,构成故意伤害罪;第二百七十四条,构成勒索罪等等。

下面是刘玉娥女士诉述她遭怀化市“众欣一养老”迫害的详细过程,以及自己亲眼目睹的惨状,向社会公布如下:

一、身体全面检查:打耳光、关铁屋子

二零二一年七月三十一日湖天派出所两个警察把我送到众欣一养老。到一楼时,(护工组长)杨香春和护士强行把我拉进电梯,乘坐到三楼精神科。一到三楼,杨香春和护工强行脱我的衣服要给我洗澡穿他们医院的病服,而后就带着我到一个房间作所谓核酸检查。因我没有配合,多次遭杨香春打耳光。

随后我又被带到一楼作所谓CT检查,护士和护工强行把我按倒在CT台上,她们一松手,我马上坐起来,这样反反复复多次,使她们无法完成所谓的“检查”。回到三楼后,已经是开晚饭的时间了,那时我没有吃他们的饭,打着赤脚坐在走廊里,向所有吃饭的人讲述法轮功被迫害的真相。晚饭时间过后,我就被关在一个大约五、六平米,里面没有水没有厕所,只有一张铁床的铁屋子里。这种铁屋子是专门关刚到那里不配合他们检查、吃药或其它有情绪等等的人。

到第二天早上,护士长给我抽血,我不配合,她找了男护工杨洋(音)不停地在我脸上使劲扇耳光,护士长也扇我耳光。当时就把我的眼和脸全部打肿了。在后来也有验血,他们都找了很多人帮忙抓我,都是在那样的情况下抽的血。事后,我问那里的其他男护工为什么要强行抽血与检查,那里男护工说:“那些检查是能知道给什么药吃。”我说我身体这么好为什么要用药,是药都有三分毒,而且我们都知道药补不如食补,食补不如心补,同时我对这医院的做法感到极度恐惧:第一,我是一个健康人,医院是治病,为什么要收健康人;第二,在这里为什么健康人非要检查和吃药,这里没有健康权。他们说有病就是有病,他们说要给吃什么药就是什么药,根本不让我说话。一个人有没有病自己最清楚,比如说:胃不好,肚子不好等等,通过身体的反应来告诉医生,医生才能做出正确的判断。

二零二一年十一月十五日在我回家的那一天早上,护士长要给我抽血,她说嫌我脏,就用脚踩着我抽血。

二、野蛮灌食、掐乳头、扒阴毛、扯头发

我在铁屋子呆的那几天里,刚开始用不吃饭不喝水,在地上打坐这种方式反迫害。因为绝食,晚上来了很多护士给我灌水,后来是我主动吃饭的,在后来的那段日子里,有好几次我都不吃东西(饭),在那过程中,医生、护士给我灌水、灌食、打针。他们所谓“灌食”,就是把管子从鼻子插到胃中,野蛮地往胃里灌食。

酷刑演示:野蛮灌食(绘画)
酷刑演示:野蛮灌食(绘画)

就在我回家的前几天,我又绝食,护士与杨香春给我灌食,故意把饭往我鼻子里塞,说不吃饭要扒光我的衣服,她们解开我的衣扣,掐我的乳头,拉下我的裤子,拔阴毛。在那里三个多月我没有哭过,但那时我流下了羞耻的眼泪。到第二天,她们又找到男护工杨洋(音)来给我灌食,杨洋(音)说:“听说你下面的毛(指阴毛)没有了,现在把你上面的毛(头发)也要拔掉。”我被绑在铁床上,他边灌食边打耳光,他和杨香春还把我头发卷在手上,用力地拉我的头往铁床上撞,扯下来的头发掉得满地满床都是,还把整碗饭狠狠扣在我的脸上。就是现在回到家,我的头发还是不断地脱落。

三、强制打吊针

第一次灌食后的第二天,就专门打吊针了。打针时,用五根绳子把我全身绑着锁着,让我的身体一点也不能动。早上九、十点钟至晚上七点钟,大概吊二至三瓶药水。

第二次吊针,也是因为绝食,是因为以前灌药近二十天就停止了,现在又开始灌药,就绝食反抗,后来一位医生答应不再灌药,我又吃饭了,那次一瓶药没吊完。

第三次吊针,就是我要回家的那天,护士告诉我说是葡萄糖,一瓶都没吊完,家人已经来接我了,要求见我,所以一瓶都没有吊完。

白天护士打针时,找不到血管,杨香春(非医务人员)说让她来扎,她故意扎着好玩。

四、绑在床上灌精神病药、扎针

我曾经有鼻窦炎、浅表性胃炎,还有严重的失眠等多种疾病,吃不好,睡不好,一点动静都无法入睡,甚至住院和吃安眠药都对我没用,经常在这煎熬中度过。胃的方面,酸的、甜的、辣的、冰的都不能吃,一吃就肚子痛,需要打吊针缓解。煲鸡汤、鱼汤也觉得很难吃。

鼻窦炎,医生对我说做手术都不能根治。那时头就象裂开一样痛,睡觉不能出气,要张着嘴才能出气,流脓鼻涕,什么药都用,比如擦的、喷的、吃的都没用,其它的病就不说了,就鼻窦炎、胃炎和失眠这三种病,可以说让我度日如年,分分钟钟都浸泡在痛苦之中。二零零六年一月我修炼法轮大法,在打坐中突然鼻子响了一下,鼻子通了,流出鼻水,鼻子通了,从此好了。炼功几天后,我突然发现,所有的疾病全部消失,如不是自己亲身经历,我真的无法相信这样的神奇,从此无病一身轻。

在我没病的情况下,给我灌药,把我成大字形绑架固定在床上,每次五、六个人按手、按头、按脚,捏住我的鼻子,用铁勺子撬开我的牙,强行灌药。每次灌药弄得我满嘴的血,满地都是血,有时血喷到他们身上,又遭到打骂,护士长还说要整死你,每天都是血淋淋的。

记得有一次,护士长把我绑在了床上灌药,边打边灌,灌到后来也没灌进去。听到护士长说没灌进去,就要求其他护士要每天做三次这样的灌药。不让松绑,不让上厕所,说要让屎尿都拉在裤子上,不许别人帮我换裤子,后来听说是因为没有那么多护士,所以一天三次灌药,因为人力不够,最终他们都没有灌成功。每次灌药我都心惊胆战,有时杨香春近二百斤体重压在我的胸部,使我喘不过气来。

第一次鼻孔灌食时,听到一个护士问医生要不要灌药,听到医生说灌药。在那种无法抵抗的情况下,被绑在床上的我被强行灌了精神病药,那次他们在我身上扎了好多细小的针,如脚上、肚子上都扎上针。有一个护士想扎针玩,她就把我脚上的针拔出来再扎进去玩。

大概一个多月后的一天,男护工杨洋(音)要拉我去做全面检查 ,我说我没病不去,杨洋(音)说:“这里的人都要做检查,凭什么你不检查?”然后强行把我拽到外面,他对在外面的护士和护工说我不肯配合检查,有的说把我绑着去,在场的杨香春经历过我不配合是检查不了的。杨洋(音)说拉我拉得累得不行了,这时护士知道了我不配合检查,上来就给了两个耳光。

五、强暴关进铁屋子

他们检查身体要多次称体重,当叫到“七杠三幺”(就是七月三十一日被绑架到那里的日期,他们用日期代替我的姓名,不用我的真名。这属于匿名迫害或被失踪迫害)或“无名氏”的称呼叫我称体重,我还是不配合他们的检查,护士和护工等抓住我的头发打耳光,强行把我的脚固定在秤上,最终他们没有秤成。有一次,一个女医生和护士因为我不配合她们称体重,又把我关进了铁屋子,把我成大字形绑在床上,手、脚都用锁锁了三天。她们还强行要我看周边铁屋子里脱光衣服的男性老人,我不看,杨香春还移动我的床,调整方向强迫我看,我就用锁住手的锁敲打铁床来反抗他们的迫害。杨香春更加愤怒地解开我的衣扣,掐我的乳头,护士长和护工多次说把我放到脱光衣服的男性老人的铁屋子里,还极其下流地说:“搞死你。”他们这种无耻下流的话张口就来。在那里我一直是在这样被残酷的迫害着。

酷刑演示:死人床(呈“大”字形绑在抻床上)
酷刑演示:死人床(呈“大”字形绑在抻床上)

这一次的绝食,我没再吃医院的任何东西,就是亲人去找派出所开证明期间,我也没吃,一直到晚上九、十点钟在亲人的车上,我才开始喝水。听到一位亲人对护士长说:“不可以把她送到精神病院这种地方来。”护士长很邪恶地说法轮功如何,这时这位亲人告诉她说信仰自由。

六、强制乱用药与治疗

他们经常给我灌拇指盖大小的白色药丸。那里面很多人都吃这个药,护士长看我不配合吃药,想一天给我灌三次。因为我抗拒,人员不够,才每天给我灌一次,灌药历经差不多二十天左右,他们才对我不再灌药。

由于灌药的原因,我的舌头、牙齿都伤了,牙齿就像刀尖一样刺舌头,本来我最能吃辣椒的,可现在一碰辣椒舌头痛得特别难受,现在我不能再碰辣椒了。

有一次打疫苗,我不肯去打,他们强行把我拉出去,把我的双手扭到背后控制住,抓住我的手,强行打了疫苗,后来我听说扭我手的一个男的是专门接病人的司机。

七、生活环境很脏

那里的生活环境很脏,菜里没有油,饭菜看了让人反胃。吃过饭的碗要患者自己洗。那些患者本身生活就不能自理,有的流口水,有的吃屎,有的喝自来水龙头里的水,根本没有能力洗碗,连用来吃药的杯子都从没洗过。

有一次,杨香春用“无名氏”这个称呼叫我,让我去洗碗,她说院长对她说过,如果我在那里帮她们洗碗和搞卫生,六个月后可以让我回家,如果不配合他们干活的话要两年以后才能放我回家,他们的做法对我来说就是迫害,所以我都不要都不承认,也没有配合他们干活。

以上是刘玉娥本人亲身经历,因住在非人的恶劣环境下,经历时间又长,记得遭受的苦和折磨,无法用语言表达。但是事情的恶劣相比描叙要残忍的好多倍,没有半点虚假记载。下面刘玉娥还亲眼目睹了以下几件事:

1、“众欣一养老”所有到那里的人都一样,比如吴本玉(音)、潘凤英等等。吴本玉,四十岁左右,因为从小就不能生活自理,听说先我一个月左右去那里的,大概住了四个多月,好像十月份出去,过几天后,她妈妈找院长理论,听说回家第二天人就死了。我记得刚进去遇到吴本玉,她见到我就叫姐姐好,后来她每天都要找我玩。我问吴本玉,你在家时妈妈有没有天天给你喂药,她回答说没有,我又问她,那这里的医生妹妹(她称呼这里医生叫医生妹妹)有没有喂药,她说婆婆(她称这里的护工叫婆婆)、医生妹妹都有给她喂药。她每天都吃三次药,只是我想知道她在家有没吃。刚接触时,发现她从来不拉尿拉到裤子和床上,到后来,她随时都拉尿在裤子上床上,连护工都说她精神状态越来越迷迷糊糊,头耷拉着,看着觉得她快不行了,随时会有死去的感觉。她非常爱她的妈妈,但那时她很生她妈妈的气,说妈妈不要她了,果然她回家第二天就死了。

2、另一个潘凤英,近六十岁,也与我住过一段时间,她告诉我,她为什么进到那里,医院也一天给她吃三次药,也做全面检查。她告诉我,她恐惧吃药,但她又做不到像我这样堂堂正正拒绝吃药,怕打怕灌药。有一次她没把药吞下去,被护士长发现了就打她,她说吃了那些药胃口很差,吃不下饭没有力气,她为她自己感到无奈和消极,说她能活着出去已经很好了。

3、还有一个叫方方的女孩子,听那里的人说,方方刚来医院的时候,还会叫阿姨、妈妈等。可通过在那里吃一段时间药后,她现在都不再说话了,她每次拉屎拉尿后,护工埋怨说方方以前屎尿都不拉在身上,现在每天都拉在身上床上。那里的人几乎人人都不正常,我就不一一举例了。

4、假病人。有一次我看到有几个陌生的面孔,穿着病服在那里住着,听她说她没有病,是因为检查 ,凑数量而来的。我说这种职业不好,没病要装病。

这里完全是一个与外界隔绝的封闭世界。听这里的人说,这里除了一些家属送来的患者,有很多“病人”是派出所送去的(这类人员占相当比例)。这些“病人”有的是醉酒问路的;有的是坐火车丢失随身携带的钱包证件的;有的外出打工的;也有流落街头的等等。但令人费解的是,这里既不是公安的扣留所,也不是政府民政部门的社会福利院,为什么被送进这里,有事竟然不能与外界的家人联系。由于我不记家人的电话号码,我把家人的信息、住址、姓名给过医生、护士长,护士长还说不是她的义务,医生说是医院的规定,她只是个小小的医生,这些事帮不了,这是医院的规定。还说我家会找到派出所,会找到那里的,但又不让接触派出所的人。从送去迫害后,再也没见到派出所的人了,到现在我都不明白,为什么医院要阻止我与家人联系,目的是什么?为什么要这样迫害?

有个男子,我看他好像有六十岁左右,听那里的人说,他因坐火车钱和证件都被偷了,被派出所送去那里,他一直联系不了家人,医院也不给联系家人,他比我早进去几个月,到现在他也出去不了。他梦里梦到家人到处找他,到处贴寻人启事。另一个人,男的,大概五十岁左右,家人哥哥来接他,接不回去,因为医院要家人交一万六千多元费用才能接走,家人无力承担高额的费用,只好回家了,到现在他也回不了家。还有其他人,因为联系不了家人,使他们迟迟回不了家。法轮功学员被国保和派出所的人绑架时,这些国保和派出所的人只要用手机拍一张人脸照,通过人脸识别立即就能调出本人的所有信息。在“众欣一养老”里,为什么不给这些需要帮助的人用人脸识别系统确定来源,以便早日让他们回家,而非要扣留在这里,仅仅是为了那些费用吗?

在我没有回家的这段日子里,我的家人、朋友都在牵挂我,到处找我,到当地的拘留所、看守所、派出所、深圳去寻找、打听,他们想通过警方报案来找到我,都令他们失望了,仍然毫无音讯。最终得到我的消息是我的亲人收到了一封来自怀化的信。

当很多亲人去接我时,说找七杠三幺(7—31),当时“众欣一养老”的工作人员很惊讶:“你们怎么知道的?你们怎么知道的?”好几个工作人员都问同样的话,因为那里他们没有叫我真实的姓名,可院方还是不肯放人,说是需要派出所出示证明才能放人,但院方拒绝告诉家人要哪个派出所出示证明。几位亲人不得不在怀化城区内一个一个到处找,一天下来,结果还是一头雾水,找不到那个所谓出示证明的派出所。亲人们又到“众欣一养老”继续要人,对他们说:“今天我们无论如何也要把人带走,你们不放人,我们就要投诉你们医院和派出所的不作为。”在正与邪的较量下,“众欣一养老”院只好放人。他们因迫害法轮功学员,给我身心带来巨大的伤害和损失,还被讹去了民币一万八千元。当时,我就问杨香春为什么要那么多的钱,她说:“是吃饭,就是不吃饭也要那么多钱。”在回家的当天,他们还把我关进铁屋子里,杨香春又对我说:“这铁屋子每天两百元的费用,绑你一次是五十元服务费。”

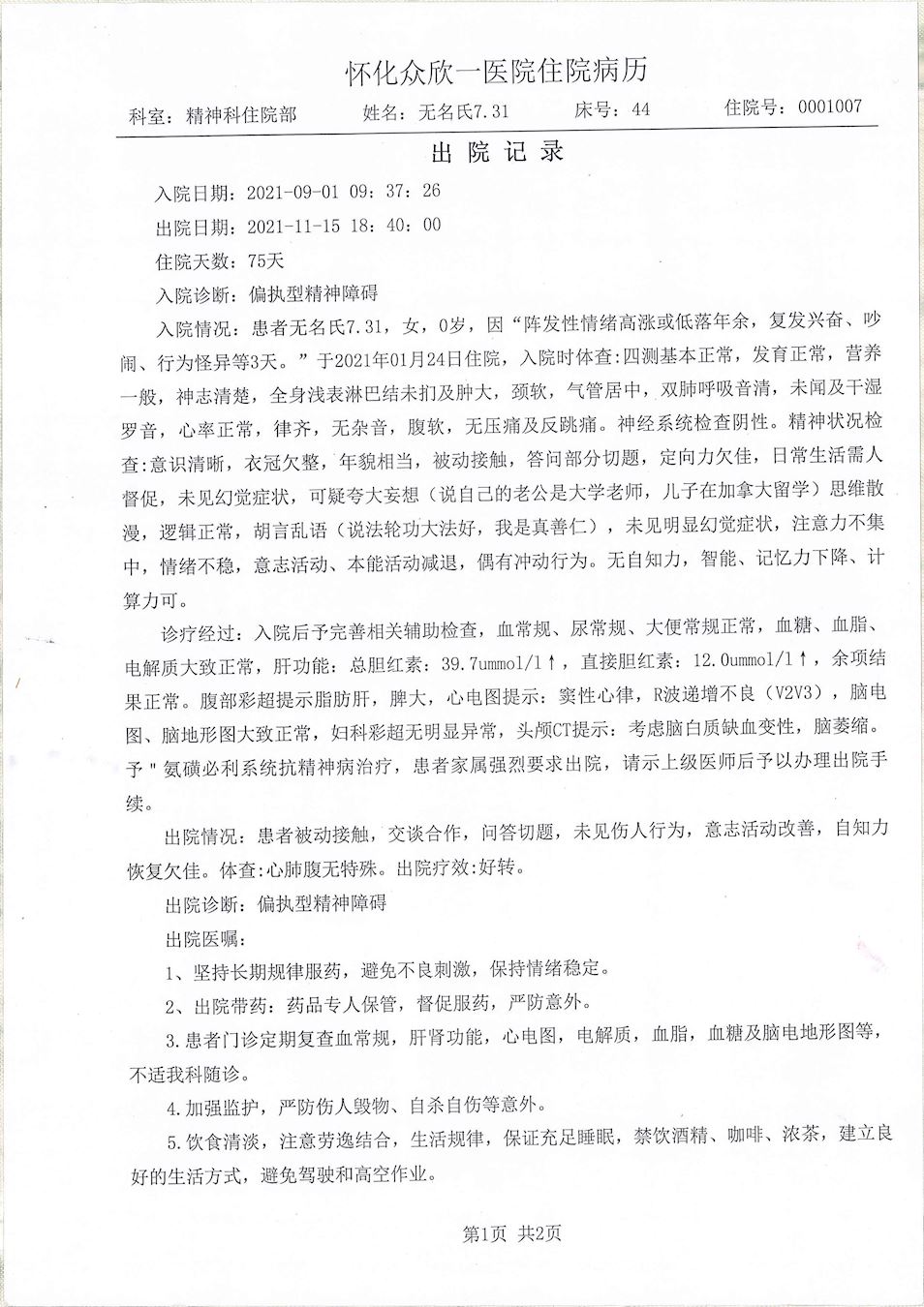
附件:造假的病历和讹钱的发票图片见

一、我身体健康,病历上的那些病都是被强加被迫害的,与我无关。

二、那些检查也与我无关,我根本就没配合过。

三、那些药物是“众欣一养老”院强行灌食的,那是迫害,这些我都不要。

众欣一养老电话:07452770589、18273846699

官网:www.zxyyl.cn

参与迫害的相关责任人(信息来源于“爱企查”网站及官网):

唐润英:湖南“众欣一养老”院有限公司、怀化众欣一医院有限公司股东、执行董事兼总经理、法定代表人

杨大立:湖南“众欣一养老”院有限公司、怀化众欣一医院有限公司股东、监事(“众欣一养老”副院长)

朱护士:众欣一养老住院部护士长

(c) 1999-2026 明慧网版权所有





2026年神韵

Advertisement

Advertisement

Advertisement

Advertisement

Advertisement

Advertisement

Advertisement

Advertisement

Advertisement