Advertisement


日本议员呼吁中共立即释放法轮功学员王乖彦

EMail 转发 打印 安装苹果智能手机明慧APP 安装安卓智能手机明慧APP
【明慧网二零二四年五月二十九日】二零二四年五月二十八日,日本法轮功学员和地方议员来到东京六本木的中国大使馆前,呼吁立即释放今年四月被中共绑架的法轮功学员王乖彦,立刻停止对法轮功的迫害

SMG network(中国脏器移植考量会)代表,逗子市议会议员丸山治章先生在中国大使馆前宣读“忠告书”,并将其投入大使馆邮箱中。

图1:二零二四年五月二十八日,日本法轮功学员和议员来到东京六本木的中国大使馆前,呼吁立即释放今年四月被中共绑架的法轮功学员王乖彦。正在宣读“忠告书”的丸山治章先生(左二)
图1:二零二四年五月二十八日,日本法轮功学员和议员来到东京六本木的中国大使馆前,呼吁立即释放今年四月被中共绑架的法轮功学员王乖彦。正在宣读“忠告书”的丸山治章先生(左二)

发生在中国的迫害

据加拿大人权律师大卫·麦塔斯揭露,中共大规模系统性活体摘取良心犯的器官,中国每年进行六万至十万的非法器官移植,牟取暴利,主要对象是遭关押的法轮功修炼者。

英国伦敦的独立人民法庭(亦称“中国法庭”)发表最后的书面判决,“(活体)强摘人体器官已在中国各地大规模发生多年,法轮功学员是其中一个而且可能是主要的——人体器官来源。”“集中针对维吾尔人口的迫害和医学检查是比较近期的情况。”

二零二一年,联合国十二位特别报告员曾联署了一份声明,表达了对发生在中国的活摘法轮功学员等良心犯器官情况的关切。

丸山治章先生在本次宣读的忠告书中,要求中共政府停止打压、监禁被迫害者,关闭强制收容所,停止活摘器官,同时呼吁立即释放包括日本法轮功学员张一文母亲王乖彦等本次被绑架的四名法轮功学员。

忠告书的最后写道:劝告中共政府尊重人权、反省良心、促进自由思考,停止人权迫害。

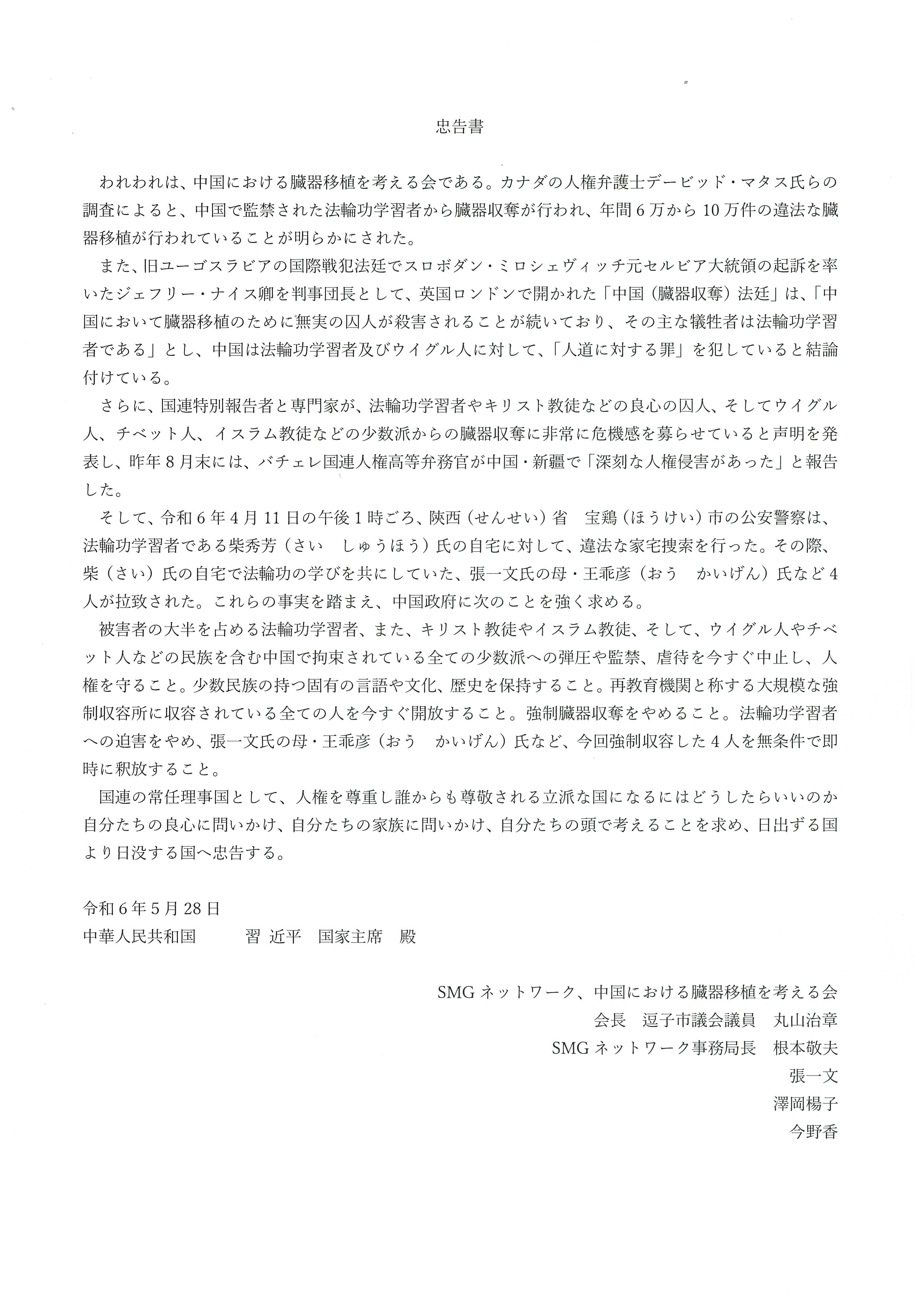
图2:忠告书
图2:忠告书

营救王乖彦女士

法轮功学员王乖彦是陕西省宝鸡市某职业技术学院的老师。一九九九年以后,多次被绑架、酷刑折磨、非法判刑。

明慧网报道,二零二四年四月十一日,王乖彦女士在其他法轮功学员家中被宝鸡公安局警察强行带走,扣押在宝鸡市第二看守所。家人要求释放,反倒被禁止会见。

法轮功教人用真、善、忍理念修炼,使众多人从中受益。王乖彦女士,在修炼法轮功以后产后疾病消失,自此二十六年都很健康,无需服药。这说明法轮功的修炼大大改善了王乖彦的健康状况。

二零一五年中共最高法院宣布“有案必立,有诉必理”。自此二十多万法轮功学员起诉江泽民。王乖彦也在其中。

议员丸山治章先生:“我愿与中国的法轮功学员一起和平抗争”

丸山治章先生说:“四月初,有报道说在中国大陆包括王乖彦女士在内的四名法轮功学员被绑架了。听到这个消息后觉得不能坐视不管,决心前来抗议。无辜的母亲在毫无理由的情况下被带走,之后就杳无音信,这是让人难以想象的。在听张一文宣读公开信的时候,虽然我听不懂汉语,但是我能听出她的苦楚和绝望。我想要马上协助解决的心情更加强烈了”。

对于发生在中国大陆的人权迫害,丸山治章先生说:“抗议活动是争取世界和平的一环。为了维护世界和平,需要密切关注中国、俄罗斯等联合国常任理事国的行动,并努力寻求解决方案。在这过程中,诸如活摘器官、迫害法轮功学员和少数民族等严重侵犯人权的行为被曝光。为了解决这些问题,我们SMG network(中国脏器移植考量会)会积极主动的开展活动。”

丸山治章先生向在中国讲真相的法轮功学员加油打气道:“中国的法轮功学员是在修炼身体、完善人格,我不明白这怎么能算犯罪,怎么能被强行非法关押。我愿意向中共政府大声疾呼,中国的法轮功学员也在冒着生命危险呼吁正义,这些都不会是徒劳的。请转告法轮功学员继续坚持下去,我愿意与你们一同抗争。水滴石穿,正义终将得到认可。我愿意和你们一起努力。”

图3:丸山治章先生说:“我愿与中国的法轮功学员一起努力”
图3:丸山治章先生说:“我愿与中国的法轮功学员一起努力”

法轮功学员张一文的诉求

日本法轮功学员张一文呼吁日本和国际社会有良心的正义之士协助营救母亲,要求中共停止迫害法轮功。她强调法轮功学员不畏中共打压坚持信念,法轮功对身心健康有益。张一文宣读了公开信后,将其投入大使馆的信箱。

图4:宣读公开信的张一文
图4:宣读公开信的张一文

张一文表示:“经多方打听,陕西省宝鸡市公安局警察在一年前就开始跟踪法轮功学员,策划了本次大规模的绑架。自一九九九年至今的二十五年间,母亲被多次非法判刑关押,导致在我成长的过程中,与母亲共同度过的时间不足五年。目前宝鸡第二看守所拒绝家属会见,我多次打电话询问母亲的情况,警方和看守所都拒绝回答。”

(c) 1999-2026 明慧网版权所有





2026年神韵

Advertisement

Advertisement

Advertisement

Advertisement

Advertisement

Advertisement

Advertisement

Advertisement

Advertisement